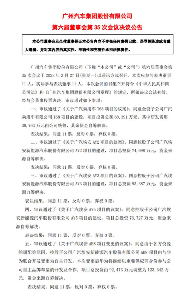
[本站 资讯]日前,广汽集团发布董事会第35次会议公告,审议通过广汽埃安AH8项目变更,同意由于各方资源调配等原因,广汽埃安AH8项目由华为联合开发变更为自主开发。不过此次变更后,华为继续以供应商身份参与公司自主品牌车型的开发及合作,项目总投资92473万元调整为123342万元,资金来源自筹解决。
对此,华为回应称,AH8是广汽埃安自主高端车型,是广汽埃安车型规划中重要的战略车型,广汽与华为双方经过充分沟通,根据实际情况综合判断,故调整为埃安自主开发,本次调整后华为将继续以重要供应商身份参与广汽集团自主品牌车型的开发及合作。另外,广汽与华为双方已经在企业数字化转型、智能网联汽车解决方案等多个领域开展深入合作,以上合作都将按原计划推进,并根据实际情况探讨互利共赢的新合作项目。

此前,广汽集团宣布同意埃安与华为(AH8车型)项目实施,埃安由此成为确认搭载华为Huawei Inside模式的汽车公司,双方将基于广汽GEP3.0底盘平台、华为CCA(计算与通信架构)构建的新一代智能汽车数字平台,搭载华为全栈智能汽车解决方案,联合定义、共同开发,共同打造面向未来的一系列智能汽车。

随后,广汽埃安副总经理肖勇公开表示,“华为是一个比较大的供应商,它的产品可能是比较好的,但是价格是不受控制的,如果广汽埃安想跟华为合作,会发觉基本上没有议价能力。”此后,有媒体曝出广汽埃安与华为的深度合作项目已中止,双方已成为零部件供应和采购关系的消息。此次公告印证了上述传闻。
