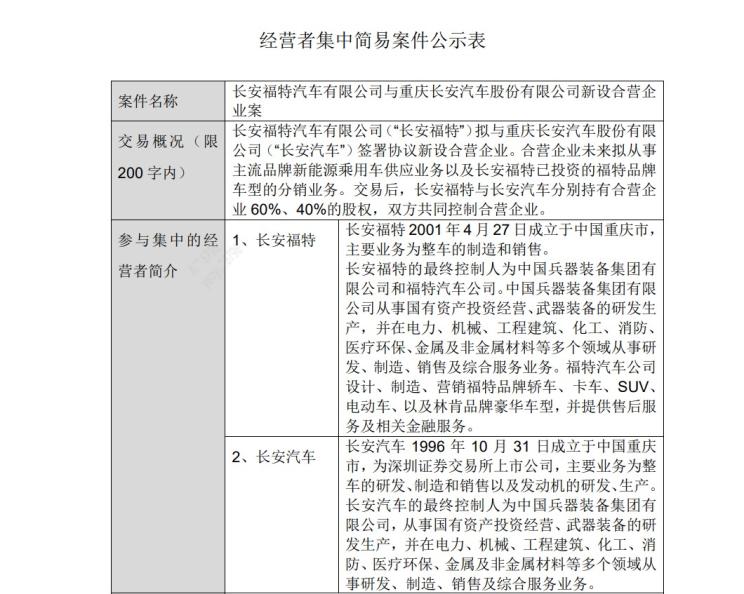
[本站 资讯] 日前,国家市场监督管理总局竞争政策协调司官网信息显示,长安福特拟与长安汽车签署协议新设合营企业。合营企业未来拟从事主流品牌新能源乘用车供应业务以及长安福特已投资的福特品牌车型的分销业务。交易后,长安福特与长安汽车分别持有合营企业60%、40%的股权,双方共同控制合营企业。由于长安汽车持有长安福特50%的股权,因此前者在合营企业股份占比实际上达到70%。具体信息如下:



此前,长安福特宣布将正式接手福特电马在中国市场的运营业务,并为现有所有福特电马车主升级高通第三代8155芯片。接手后,虽凭借福特电马补齐在纯电市场的空白,但长安福特产能过剩、转型乏力等根本问题有待解决。长安福特被传出因销量下滑削减百万产能,相较旗下五大整车工厂最高可达160万辆的产能,目前长安福特的产能锐减至67万辆。福特表示今年电动汽车业务预计将亏损45亿美元(约合人民币322亿元),高出此前预估的30亿美元亏损额,这将是福特电动汽车业务2022年亏损额21亿美元的两倍多。

相比之下,长安汽车旗下的自主品牌新能源产品表现较好。长安汽车最新发布的产销数据显示,自主品牌新能源汽车7月销量为3.95万辆,同比增长68.89%;今年1至7月,累计销售21.56万辆,增幅高达98.95%。其中,深蓝汽车7月的交付量破万,主力产品深蓝S7累计交付达9197辆。此外,长安汽车旗下全新序列首款产品启源A07于7月亮相,新车提供纯电和增程两种版本供消费者选择。长安还和宁德时代、华为联合打造了新能源品牌阿维塔,自年初开启大规模交付后,月销量维持在1500辆上下。(编译/本站 姚宇)
