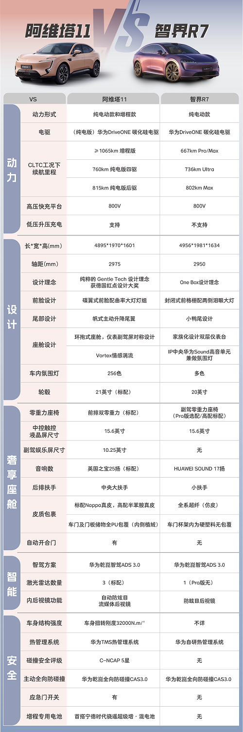
随着年末购车旺季的到来,新能源汽车市场再次迎来销售高峰。近年来,新能源汽车行业飞速发展,特别是在30万元左右的价格区间内,竞争尤为激烈。其中,华为系的车型凭借强大的技术背景和创新实力,占据了显著的优势地位。而最近,两款备受瞩目的车型——阿维塔11与智界R7,更是吸引了众多目光,成为大家热议的话题。

阿维塔11作为一款集豪华感、智能化以及高性能于一身的未来智能豪华SUV,有“30万级最美增程SUV”之称,拥有时尚且富有科技感的外观设计,还配备了先进的智能驾驶辅助系统,全系标配华为三颗激光雷达,同时在豪华质感层面也遥遥领先其他同级竞品。12月2日,阿维塔11双动力版本将正式焕新上市发布。而智界R7作为华为鸿蒙智行体系下的重要车型之一,也具备一定的竞争力,在设计与性能上展现了不俗的实力。在这场关于颜值、智驾及豪华感的较量中,究竟哪款车型能够脱颖而出,成为更多消费者心中的首选呢?咱们一起来看看。

颜值PK:阿维塔11极具未来质感
新能源汽车市场的迅速发展,年轻消费者对于车辆外观设计的追求愈发明显。他们希望拥有一辆性能卓越的座驾,更渴望这辆车能够代表他们的个性和审美。从外观颜值的角度来看,阿维塔11和智界R7这两款车型各有特色,但阿维塔11凭借大胆创新的设计理念,显然更能吸引年轻人的目光。
首先,阿维塔11的外观设计极具未来感。它的整体造型流露出一种强烈的运动姿态,肌肉感十足的翼子板与宽大的轮毂相互映衬,突出了独特的美学风格。这种设计不仅仅是为了美观,更使得阿维塔11在高速行驶时更加稳定,同时降低了能耗。此外,全车多处传感器完美集成,电动门把手隐匿于车身侧面,降低风阻的同时,还让车身侧面线条显得简洁而动感,光影效果在不同角度下都丰富而优雅。特别是碟翼式前脸,作为家族标志性的设计语言,前卫美学让人一眼心动,这样的设计能够满足年轻人对于时尚和科技感的双重需求。
相比之下,智界R7虽然也拥有不错的外观设计,但在细节上略显保守。单激光雷达被放置在车顶,形成一个“长包”,破坏了车身的整体流畅性。对于追求极致美感的年轻人来说,这样的处理方式可能不够理想。此外,智界R7的前备箱采用敲击解锁的方式,虽然方便,但手动吸合的设计在使用体验上稍逊一筹。固定的小鸭尾和四门手动门也让它在细节上的精致度有所欠缺。相比之下,阿维塔11的电动尾翼和四门电动门不仅提升了使用的便捷性,也进一步强化了整车的高级感。
值得注意的是,阿维塔11的三激光雷达融合车身设计,不仅在功能上实现了更高的智能化水平,也在视觉上保持了车身的完整性。而智界R7则在车身多处采用了镀铬装饰件,虽然增加了豪华感,但过多的装饰反而可能给人一种繁复的感觉。无边框外后视镜虽然是一个小亮点,但在整体设计上并没有起到决定性的作用。因此无论是从整体造型还是细节处理上,阿维塔11都展现出了更强的吸引力。
智驾PK:阿维塔11标配华为三激光雷达

在智能驾驶领域,HUAWEI ADS 3.0智驾系统已经成为当前市场上最引人注目的技术之一。阿维塔11和智界R7都采用了这套先进的智驾系统,为用户提供便捷出行体验。通过端到端的架构设计,HUAWEI ADS 3.0智驾系统实现了从车位到车位的高阶智能驾驶能力,在多种复杂路况场景中,车辆都能够自主完成复杂的驾驶任务,极大地提升了日常通勤的便利性和安全性。
尽管两款车型都搭载了相同的智驾系统,但阿维塔11在硬件配置上却有着显著的优势。全系标配的三激光雷达使得阿维塔11拥有高达300°的水平探测角度,相比智界R7单激光雷达仅120°的覆盖范围,阿维塔11能够提供更全面的环境感知能力,包括更好地识别周围的各种障碍物,例如行人、自行车以及突然出现的车辆等,从而有效避免潜在的碰撞风险。

尤其值得一提的是,阿维塔11在垂直空间窄车位的识别和处理上表现更为出色。对于许多驾驶者来说,找到合适的停车位已经是一项挑战,而要在狭窄的空间内准确停车则更加困难。阿维塔11凭借华为三激光雷达,不仅能够快速识别出可用的停车位,还能在非常有限的空间内完成精准的泊车操作,让那些经常面临停车难题的车主感到安心。此外,在行车过程中,阿维塔11的纵向控制能力也优于智界R7,在保持与前车的安全距离方面做得更好,能够在紧急情况下更快地做出反应,进一步保障了行车安全。

显而易见,阿维塔11拥有更为先进的硬件配置,在实际使用中展现出更高的智驾上限和更强的安全性。因此,对于追求极致安全和智能化驾驶体验的消费者而言,阿维塔11显然是一个更具吸引力的选择。

动力PK:阿维塔11为长途出行提供更优解
在性能方面,阿维塔11和智界R7都展现了各自的优势,两款车型都提供纯电版车型,且均采用800V高压平台,这为它们带来了快速充电的能力以及强劲的动力输出。然而,即便是在这样的高性能平台上,两者的细节差异也影响着驾驶体验。
阿维塔11的纯电版搭载了华为DriveONE碳化硅电驱系统,极大提升了车辆的整体效率,还增强了动力表现。其后驱版本提供815公里的CLTC续航里程,而四驱版本则能在3.9秒内完成0到100公里/小时的加速,这样的性能足以满足大多数驾驶者对于速度与激情的追求。值得注意的是,阿维塔11支持主动升压功能,能够兼容市面上大部分的500V快充桩,增加了长途旅行中的补能便利性,用户不必担心充电桩的兼容问题。

而智界R7虽然同样拥有出色的纯电续航能力,但其电池包的选择较为局限。智界R7的Max版和Ultra版分别配备了82度和100度的宁德时代电池包,其中Ultra版的前后电机总功率达到了365kW,百公里加速时间也非常出色。不过,由于其800V平台不具备升压功能,因此在使用过程中可能会遇到一些不便,特别是在那些没有800V快充设施的地方,车主可能需要花费更多的时间来等待充电。

转向品质方面,阿维塔11的调校水平更为精致,尽管方向盘总圈数较多导致转弯半径较大,但其转向手感细腻、反馈直接,给驾驶者带来了一种扎实且舒适的操控体验。而智界R7的转向手感则略显不足,尤其是在低速回正性和中心区的模糊感上,这种差异在日常城市驾驶中可能不会显得特别明显,但在追求极致驾控体验的场景下,阿维塔11的表现会更加令人满意。
若考虑到更长距离的行驶需求,阿维塔11提供的增程版本就更具优势。凭借领先的昆仑增程技术,阿维塔11增程版可以在满油满电的情况下实现超过1000公里的综合续航,对于经常需要进行长途出行的用户来说,是一个巨大的优势。此外,增程版本的静谧性也值得一提,即使是在高速行驶状态下,车内噪音水平也能保持在一个非常低的范围内,确保了乘客的舒适度。而这一点,在仅提供纯电动版本的智界R7上是无法达到的。

豪华感PK:阿维塔11实现“全车都是C位”
在30万元的价格区间内,消费者对于车辆的选择标准已经不再局限于动力性能或外观设计这样的传统指标,豪华感也逐渐成为购车时的重要考量之一。随着生活水平的提高和对品质生活的追求,越来越多的用户开始注重座舱内的舒适度、内饰材料的质感以及配置的丰富程度。在这个价位段,一款车型能否提供超越期待的豪华体验,往往决定了它是否能够在激烈的市场竞争中脱颖而出。

阿维塔11在这方面显然深谙此道。从用料做工到配置水平,这款车都展现出了远超同级车型的高标准。全系标配Nappa真皮座椅不仅触感细腻、透气性好,而且能够提供出色的支撑性和舒适度,为乘客营造出一种置身于高端豪华轿车中的感受。更为关键的是,用户还可以选配半苯胺皮革座椅,这种顶级材质通常只出现在一些奢华品牌的旗舰车型中,进一步提升了车内的豪华氛围。而智界R7虽然也采用了高品质的麂皮绒材质覆盖车顶,但在整体用料上显得较为普通,尤其是在座椅和车门等关键部位,非真皮材质的应用以及硬质材料的包覆让其在质感上略逊一筹。

当谈到座椅配置时,阿维塔11再次展现了品牌对于豪华的深度理解。它全系标配了前排双零重力座椅,还为前后排座椅均配备了通风、加热及按摩功能。用户无论坐在哪个位置,都能享受到同等的舒适待遇,真正实现了“全车都是C位”的造车理念。相比之下,智界R7仅在副驾位置提供了零重力座椅,其他座位并未配备相同级别的舒适配置。

音响系统作为提升车内氛围的关键因素,在阿维塔11与智界R7之间同样存在显著差异。阿维塔11全系标配了英国之宝(Meridian)音响系统,这个享誉全球的顶级音响品牌,以卓越的声音还原能力和丰富的音场效果闻名遐迩。25个扬声器组成的7.1.4声道系统,加上高达2016W的输出功率,确保用户在播放音乐或者观看影片时,都能够享受到如同置身音乐会现场般的沉浸式视听体验。相反,智界R7所搭载的HUAWEI SOUND音响系统虽然也能提供不错的音质表现,但无论是扬声器数量还是整体音频输出能力,都无法与阿维塔11相提并论,尤其缺乏天空声道的支持,导致环绕声效体验上存在不小的差距。

结语:
在探索未来出行的征途中,阿维塔11不仅以科技为翼,更以时尚豪华之姿,引领着SUV领域的潮流风向标。这款被誉为“最美豪华SUV”的杰作,对于追求时尚、注重品质、敢于探索未来的精英人群而言,代表着对美好生活的向往与追求,以及对未来科技的无畏探索与拥抱。
同样作为华为系的重磅车型,阿维塔11和智界R7在30万元级别中都展现出了不俗的实力,为消费者提供了丰富的用车选择。对于那些倾向于纯电车型的用户来说,这两款车型都是值得考虑的优质选项。当然,阿维塔11还提供了一个增程版本,增加了动力表现上的灵活性,也提升了长途出行的便利性。此外,在智能驾驶技术、豪华内饰以及整体配置方面,阿维塔11也为消费者带来了更多可能性。
如果你希望拥有一款既能彰显个性品味又能引领潮流趋势的座驾,并且对未来十年内的持续魅力有所期待,那么阿维塔11绝对值得深入体验和探索。
