[本站 资讯] 5月31日,国务院发布《关于印发扎实稳住经济一揽子政策措施的通知》。《通知》指出,对购置日期在2022年6月1日至2022年12月31日期间内且单车价格(不含增值税)不超过30万元的2.0升及以下排量乘用车,减半征收车辆购置税。在此基础上,各省、市纷纷出台相应的补贴、增标政策,刺激汽车消费。我们特意为大家汇总了各省、市的优惠购车政策,希望能让您在购车时可以享受到更多的优惠。


由于实际政策内容较为复杂,因此我们总结了要点在表格中进行展示,如果您想了解更多,请阅读后面的文章,将会看到完整的政策内容。
山东:新能源车3000-6000元/辆消费券、燃油车2000-5000元/辆消费券
山东省政府新闻办召开新闻发布会上,山东省商务厅副厅长王洪平介绍,省委、省政府高度重视汽车消费促进工作,在第三批政策清单明确:积极扩大汽车消费,制定出台鼓励个人消费者购买汽车的具体支持政策。为落实第三批政策清单要求,省商务厅联合省发改委、省财政厅、省统计局于5月22日出台了《山东省促进汽车消费的若干措施》,在落实好国家和省现有汽车消费政策基础上,加大财政投入力度,制定了新的促进汽车消费政策措施。

一是发放汽车消费券。从政策发布之日起至6月30日,对在省内购置新能源乘用车(二手车除外)并上牌的个人消费者,按照购车金额每车发放3000-6000元消费券;对在省内购置燃油乘用车(二手车除外)并上牌的个人消费者,按照购车金额,每车发放2000-5000元消费券;对在省内报废旧车、购置新车(二手车除外)的个人消费者,在上述标准基础上,每辆车再增加1000元消费券。
二是政企银联动促销。此次汽车消费促进活动,着力强化省市县、各部门、政企银之间的横向协同和纵向联动,充分调动商协会、金融机构、重点企业积极性,积极营造政府搭建平台、商家丰富供给、全民乐享消费的良好社会氛围。活动期间,省支持有条件的市提高汽车消费券发放金额,鼓励举办汽车展销、汽车下乡等促销活动,通过政企银多方联动,最大发挥限度消费券的“乘数效应”,扩大汽车市场供给,充分释放汽车市场消费潜力。
三是坚持惠民利民为民。全面贯彻省委、省政府关于将扩大消费同改善人民生活品质结合起来的精神,满足多层次、多样化的消费需求,让更多的人民群众惠享政策福利。活动期间,预计将投入消费券资金5亿元,发放汽车消费券15万张。从涵盖范围看,此次汽车消费券发放在全省同步展开,16市城乡居民均可按需申请。从惠享群体看,凡在省内购买新的新能源乘用车、燃油乘用车(二手车除外),并在省内上牌的的个人消费者,都能申请不同类型汽车消费券,按政策享受不同额度的消费补贴。
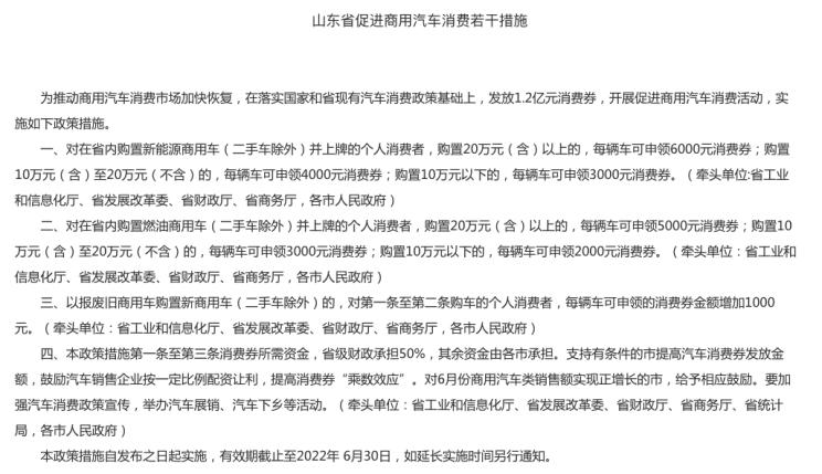
山东:新能源商用车3000-6000元/辆消费券、燃油商用车2000-5000元/辆消费券
山东省工业和信息化厅、省发展和改革委员会、省财政厅、省商务厅、省统计局五部门联合出台《山东省促进商用汽车消费若干措施》,将在落实国家和省现有汽车消费政策基础上,政府与企业联动,发放1.2亿元消费券开展促进商用汽车消费活动。政策措施有效期截止至2022年6月30日,如延长实施时间另行通知。原文如下:


据悉,山东将对在省内购置新能源商用车(二手车除外)并上牌的个人消费者,购置20万元(含)以上的,每辆车可申领6000元消费券;购置10万元(含)至20万元(不含)的,每辆车可申领4000元消费券;购置10万元以下的,每辆车可申领3000元消费券。
对在省内购置燃油商用车(二手车除外)并上牌的个人消费者,购置20万元(含)以上的,每辆车可申领5000元消费券;购置10万元(含)至20万元(不含)的,每辆车可申领3000元消费券;购置10万元以下的,每辆车可申领2000元消费券。
以报废旧商用车购置新商用车(二手车除外)的,对第一条至第二条购车的个人消费者,每辆车可申领的消费券金额再增加1000元。
本政策措施第一条至第三条消费券所需资金,省级财政承担50%,其余资金由各市承担。山东支持有条件的市提高汽车消费券发放金额,鼓励汽车销售企业按一定比例配资让利,提高消费券“乘数效应”。对6月份商用汽车类销售额实现正增长的市,省级将给予相应鼓励。要加强汽车消费政策宣传,举办汽车展销、汽车下乡等活动。
江西:购车可参与抽奖
凡在江西省内汽车经销企业购买“国六”以上排放标准燃油汽车新车或新能源新车的个人消费者,在2022年5月1日至7月31日内取得购车发票,8月15日23:59前办完江西车牌上牌手续并按要求上传相关报名资料,即可参与摇号抽奖活动。新能源新车奖池1000万元,共抽取2000名中奖者,每名奖补5000元。
江西南昌:新能源车最高补4000元
南昌经开区今年将安排300万元汽车消费补贴,拉动汽车消费增长。活动分为两期举行,分别为2022年5月1日至7月31日和2022年10月1日至10月31日。
补贴标准为购车发票金额(裸车价)20万元以上可享受3000元补贴金额;购车发票金额(裸车价)10万元至20万元可享受2000元补贴金额;购车发票金额(裸车价)10万元以下可享受1000元补贴金额;对于购买在经开区内生产的新能源汽车的用户,购车发票金额(裸车价)10万元以下额外再补贴500元/台;购车发票金额(裸车价)10万元以上额外再补贴1000元/台。
上海:置换纯电动汽车每辆补贴1万元
上海市人民政府发布关于印发《上海市加快经济恢复和重振行动方案》,从8个方面,50条,有力有序推动经济加快恢复和重振。其中,为了大力促进汽车消费,上海年内新增非营业性客车牌照额度4万个,置换纯电动汽车每辆补贴1万元。

据了解,上海市年内新增非营业性客车牌照额度4万个,按照国家政策要求阶段性减征部分乘用车购置税;同时,在2022年12月31日前,个人消费者报废或转出名下在上海市注册登记且符合相关标准的小客车,并购买纯电动汽车的,给予每辆车10000元的财政补贴。此外,还包括支持汽车租赁业态发展、完善二手车市场主体登记注册、备案和车辆交易登记管理规定等。
通知指出,本政策措施自2022年6月1日起施行,有效期至2022年12月31日。
上海嘉定:购车最高可获2万元补贴
上海市嘉定区发布相关政策,为了促进疫情后的市场消费,将针对购车消费者进行现金补贴,最高补贴可达2万元。相关部分原文截取如下:
鼓励相关汽车厂商在区内开展让利于民的促销活动,鼓励个人消费者购买新能源汽车和燃油车,消费者在区内购车并在上海市内上牌的,给子购车补贴,车价15万元以下的给子1万元补贴,车价15万元(含)以上的给予2万元补贴。
浙江义乌:最高补贴一万元
义乌市开展2022年汽车促消费活动。个人用户在义乌购车可享受补贴,每位购车人(以证件号为准)在政策期间只能享受1次购车补贴,每辆最高补贴1万元。

据悉,此次促销活动中,车价(含增值税,下同)3万元(含)以上的,7座(含)以下非商用车辆都可以参与活动,二手车、试驾车、营运车辆及特种车辆不在补贴范畴,购车价格以“机动车销售统一发票”含税价为准。
具体规则,补贴一共分为4个层次:首先,车辆价格在3万元(含)至10万元(不含)区间的,每辆补贴3000元;其次是10万元(含)至20万元(不含)区间的,每辆补贴5000元;然后,20万元(含)至30万元(不含)的,每辆补贴8000元;最后,车价在30万元(含)以上的,每辆补贴10000元。该活动的时间为2022年5月15日开始至2022年6月15日,以购车发票日期为准。
本次补贴不必由消费者自己申请,汽车销售企业会在收集购车者的身份证、本人银行卡账号、车架号、合格证等信息后,即时登录“义乌购车补贴”系统进行申报。
温州:购买新能源车每辆补贴2000元
日前,温州市出台《温州市人民政府关于印发应对新冠肺炎疫情进一步帮助市场主体纾困解难30条措施的通知》(简称“30条措施”),其中第20条“促进新能源汽车更新换代消费”规定给予淘汰老旧汽车并新购买新能源车的消费者每辆2000元的消费补助。

根据该政策及实施细则在温州市区内注册的单位消费者和市区内或者拥有市区内居住证的个人消费者可享受该补贴。本次新能源汽车消费补助政策实施区域为温州市区,包括鹿城区、龙湾区、瓯海区、洞头区、瓯江口产业集聚区、温州经济技术开发区。实施时间为2022年1月1日至2022年12月31日,补贴汽车数量为2000辆,同一消费者仅享受一次以旧换新补助。
一、政策对淘汰老旧汽车有什么条件要求?
旧车指2021年12月31日以前登记在车主名下的燃油乘用车(含小型、微型面包车)。车主将名下的老旧汽车,通过有资质的报废机动车回收拆解企业报废取得车管所出具的注销证明,或通过二手车交易取得车管所核发的机动车转移登记证明和二手车交易发票。旧车处置需在2022年1月1日至2022年12月31日内完成。同一辆旧车在政策期内仅能参与一次补助申请。
二、政策对新购买新能源汽车有什么条件要求?
新车指纯电动乘用车或插电式混合动力乘用车,且在温州市区开具车辆销售发票,发票含税价格在10万元以上(含10万元)。新车、旧车需注册登记在同一车主名下。同一辆新车在“温30条”和“30条措施”发布的新能源汽车消费政策中只能享受一种补助,不得重复申领。
三、本次新能源汽车消费补助政策的消费者身份资格如何认定?
补助对象分为个人消费者和单位消费者。个人消费者应是市区户籍或持有效的市区身份证或市区申领的《浙江省居住证》人员。单位消费者应是市区注册登记和财政收入在市区内具有独立法人资格的企业,不含房地产企业、国有及国有控股企业、行政事业单位(“30条措施”附则规定)。
四、本次新能源汽车消费补助在何处申领?
符合本次新能源汽车消费补贴资格的消费者在温州市产业政策奖励兑现系统(https://reward.wenzhou.gov.cn/app)自主申领,采取先申报先得的方式,额度用完即止。个人消费者申请项目名称为“温州市‘30条措施’促进新能源汽车更新换代消费补助(个人消费者)”,单位消费者申请项目名称为“温州市‘30条措施’促进新能源汽车更新换代消费补助(单位消费者)”,申请流程和申请材料详情见项目申报指南。
杭州:新增投放4万个小客车指标
日前,杭州市发布关于举行新增投放4万个小客车指标专项摇号活动的公告。据悉,杭州市将通过专项摇号的方式向累计摇号48次(含)以上人群一次性配置4万个小客车指标。

本次活动的报名时间为2022年6月2日15时至2022年6月9日24时,摇号时间为2022年6月20日15时。符合本市小客车增量指标申请资格条件且参加小客车增量指标摇号累计达到48次(含)以上的个人,可以申请参加本次专项摇号。通过电脑端、移动端以及现场报名等方式均可参与。报名后5个工作日可登录浙江政务服务网或者浙里办App查询审核结果。审核不通过有异议的,须在14日24时前提出复核申请,复核通过的,可纳入本次专项摇号。通过本次专项摇号产生的指标有效期为6个月。
福建:购车并上牌每辆可补贴3000元以上
日前,福建省印发《关于贯彻落实扎实稳住经济一揽子政策措施实施方案的通知》提出,持续加大促汽车、家电等大宗消费力度。

从“全闽乐购”福建商旅消费券资金中预安排2000万元开展汽车促销活动,对在省内汽车销售企业购买新车并上牌的用户给予每辆3000元以上消费补贴。支持汽车整车进口口岸地区开展平行进口业务。落实对一定排量以下乘用车减征车辆购置税政策。
此外,加快推进电动汽车充电基础设施建设,优先建设公共服务领域充电基础设施,重点推进公共服务场所公共充电桩、老旧小区和机关、企事业单位的充电桩建设。支持省内高速公路企业加快全省高速公路光储充站点布局,加大新能源汽车在公共领域的推广应用力度,支持在景区、厂区、港区、物流园区、矿区等重点区域及省内岛屿打造新能源汽车推广应用示范区。
南京:购买新能源车最高补贴12000元
近日,为贯彻落实国务院稳住经济一揽子政策措施,江苏省南京市出台《关于促进消费持续恢复增强服务业发展韧劲的若干措施》,具体包括五项行动、16条重点举措,包含打造新场景消费、开展全时段消费、鼓励汽车消费、支持改善性住房消费、推动大宗家电消费等。

南京市发改委相关负责人表示,此次出台“促消费增韧劲”系列措施,旨在增强市场主体发展信心,促进消费市场复苏回暖,推动服务业提质增效。“五项行动”包括:重点行业复苏提升行动、场景消费活力提振行动、商品消费品质焕新行动、消费主体扩面助力行动、消费市场保障支撑行动等。
其中鼓励汽车消费举措包括,对个人消费者在南京市内购买符合相关条件要求的新能源汽车并在市内上牌的,分档给予最高12000元的促销补贴,各区有关汽车补贴政策可叠加进行;对符合相关条件要求的新增新能源物流车、新能源换电出租车、新能源换电渣土重卡车、新能源换电集装箱重卡车等,分别给予不同额度补贴;对开展汽车促销、推介和下乡等活动的,给予一定经费补贴。
广东:以旧换新最高10000万元补贴
广东省发布《广东省贯彻落实国务院〈扎实稳住经济的一揽子政策措施〉实施方案》,其中指出,要稳定增加汽车、家电等各领域消费,具体措施如下
一、实施汽车以旧换新专项行动,对报废或转出个人名下广东号牌旧车,同时在省内购买以旧换新推广车型新车并在省内上牌的给予3000-10000元/辆补贴。鼓励购置新能源汽车,对个人消费者今年6月30日前在省内购买以旧换新推广车型范围内的新能源汽车新车,给予8000元/辆补贴。

二、进一步优化汽车使用管理,在原有基础上增加广州、深圳购车指标,各地不得新出台限制汽车购买的措施。全面落实取消二手车限迁政策,取消对符合国五排放标准小型非营运二手车的迁入限制,“珠江三角洲区域内在用国五排放标准轻型汽车可以互迁”政策在2023年6月30日到期后继续执行,完善二手车市场主体登记注册、备案和车辆交易登记管理规定。支持广州、深圳增加二手车周转指标,简化二手车周转指标使用程序和要求。支持广州、深圳、东莞开展汽车整车平行进口业务,衔接落实国家关于完善平行进口汽车环保信息公开制度的要求。全面落实对一定排量以下乘用车减征车辆购置税的支持政策。对皮卡车进城实施精细化管理,研究进一步放宽皮卡车进城限制。
三、全面实施小微型非营运载客汽车全国“一证通办”措施,推行直接凭居民身份证在全省购车上牌(实施小客车增量指标控制的地市除外),放宽流动人口在我省购车条件。
四、优化新能源汽车充电桩(站)投资建设运营模式,完善充电基础设施建设标准和停车场设施配建标准,出台城市停车设施建设地方标准,既有停车位安装充电设施的,免予办理规划、用地、建设许可手续,督促物业服务企业配合充电设施建设,逐步实现所有小区和经营性停车场充电设施全覆盖。加快推进高速公路服务区、客运枢纽等区域充电桩(站)建设,今年新增建成公共充电桩超过2万个,基本实现全省高速公路服务区充电设施100%全覆盖。
深圳:增投放2万个普通小汽车增量指标
深圳市相关单位联合印发《深圳市关于促进消费持续恢复的若干措施》,提到要“鼓励汽车消费”。该政策自印发之日起实施,有效期至2022年12月31日。

具体来看,针对个人消费者购买新能源汽车,深圳将给予最高不超过每台1万元的补贴。同时,将全面落实国家新能源汽车免征车辆购置税政策。
与此同时,深圳新增投放2万个普通小汽车增量指标,通过专项摇号活动,面向仍在摇号且已参加60期以上(含60期)的“未中签”申请人进行配置,中签者须购置符合条件的燃油车或新能源汽车(对购置新能源汽车的中签者,给予最高不超过2万元/台补贴)。
同时深圳放宽了混合动力小汽车指标申请条件。允许名下仅有1辆在深圳市登记的小汽车个人,购买符合条件的混合动力小汽车,并申请上牌指标。

二手车交易方面,深圳将扩大二手车周转指标试点范围,对符合条件的二手车法人单位发放二手车周转指标。二手车经销法人销售其收购的二手车,减按0.5%的征收率征收增值税。
深圳还将开展汽车下乡活动。在深圳市行政区(新区)内购买新能源汽车的深汕特别合作区户籍居民,可按相关规定申请纯电动小汽车或混合动力小汽车增量指标,并享受相关补贴政策。发挥深圳派驻各对口帮扶地区前方工作机构作用,加强政企联动,促进汽车下乡。
汽车出口层面,深圳扩大新能源汽车出口。深圳计划加快提升新能源汽车产能,支持注册在深圳并经深圳港出口整车的汽车生产出口企业扩大出口规模。提高港口物流便利化水平,推动重点船公司在深圳港开设固定外贸滚装船航线,对承运出口汽车的船公司,给予停泊费、港口作业包干费全额补贴。
广州:5/6月额外增加3万个节能车增量指标
广州市交通运输局发布《广州市交通运输局关于临时调整节能车增量指标配置额度和申请条件的通告》,明确2022年5月到6月将会额外增加3万个节能车增量指标配置额度,并在年底前临时取消非本市户籍人员申请节能车增量指标的缴纳职工社会医疗保险资格条件。

据了解,广州市本次临时调整节能车增量指标配置额度和申请资格条件,是落实《广东省人民政府办公厅关于印发广东省进一步促进消费若干措施的通知》(粤府办〔2022〕11号)的具体举措,体现促进车辆节能减排、引导市民购买节能环保车辆的政策导向。
根据《广州市中小客车总量调控管理办法》规定,每年常规增量指标配置额度为12万个,其中节能车增量指标为1.2万个;而新能源车指标未纳入增量指标管理,可免摇号、免竞价直接配置。前期,已发布通告明确2022年节能车增量指标增加至3.8万个,加上本次额外增加的额度,全年节能车增量指标将增加至6.8万个。
根据上述通告,额外增加的指标全部配置用于个人摇号,5月、6月各增加1.5万个,具体由指标管理机构纳入当月指标配置计划,按月组织实施。当月未能成功配置的节能车增量指标,均纳入次月个人节能车增量指标进行配置,但不跨年配置。同时,非本市户籍人员申请参与2022年5月到12月个人节能车增量指标摇号的,临时取消有关缴纳职工社会医疗保险的资格条件要求,其他申请资格条件不变。
汕头:部分车型给予5000元资金补助
日前,广东省汕头市商务局发布《汕头市2022年促进汽车消费补贴活动公告》,从今年5月8日至6月30日,对销售10万元及以上“国六”标准轻型汽车和新能源轻型汽车,每台车给予5000元资金补助。
海南:购买新能源汽车可申领充电费用补贴
海南省工信厅印发《海南省2022年鼓励使用新能源汽车若干措施》(以下简称《措施》),加快海南省新能源汽车推广应用,确保2022年海南省新能源汽车在新增车辆中占比超过30%。
2022年1月1日至12月31日,在汽车使用环节,对在海南省个人及其他领域购买新能源汽车(不含已申领补贴的新能源货车、环卫车、旅游客车、班线客车)新车并在省内注册登记的,在可提供核算充电量的情况下,自车辆注册登记起一年内充电量大于2000度(含)每辆可申领2000元充电费用补贴,小于2000度每辆可申领1500元充电费用补贴。

《措施》鼓励使用新能源货车,2022年1月1日至12月31日,对在海南省购买新能源载货营运汽车(含邮政快递及城市物流配送车辆)新车并在省内注册登记的,自车辆注册登记起一年内核算里程达3万公里后,按重型、中型、轻型及以下每辆车分别可申领3万元、2万元、1万元的运营服务补贴。
鼓励使用新能源环卫车。2022年1月1日至12月31日,对在海南省购买新能源城市环卫车新车并在省内注册登记的,自车辆注册登记起一年内核算里程达1万公里后,每辆车可申领2万元的运营服务补贴。
《措施》还鼓励使用新能源旅游客车、班线客车。2022年1月1日至12月31日,对在海南省购买新能源旅游客车、班线客车新车并在省内注册登记的,自车辆注册登记起一年内核算里程达3万公里后,按大型、中型、小型及以下每辆车分别可申领2万元、1.5万元、0.8万元的运营服务补贴。
鼓励淘汰老旧汽车。2022年1月1日至12月31日,在海南省购买新能源汽车新车并在海南省注册登记后,报废其名下在海南省注册登记的老旧汽车(首次注册登记时间在2016年12月31日之前,且2021年12月31日之前已登记在其名下),可申领8000元报废旧车节能减排综合奖励。每位申请人只能享受一次8000元的奖励。
今年海南省还将开展新能源汽车换电模式试点。在2021-2022年试点期内,对巡游出租车、中重型卡车等重点应用领域示范应用项目给予奖励。其中,对投放换电车辆不低于100辆并实际以换电模式运营的巡游出租车项目,一次性给予200万元的奖励;对投放换电车辆不低于50辆并实际以换电模式运营的中重型卡车项目,一次性给予400万元的奖励。示范应用项目不超过10个,以申报项目综合评选结果为准。
此外,海南省还将完善基础设施配套,全省2022年新建充电桩2万个以上,确保2022年底纯电动汽车与充电桩总体比例保持在2.5:1以下。实现公共充电基础设施在全省高速公路服务区、乡镇100%全覆盖;开展充电桩进小区专项行动,集中解决一批个人建桩难点堵点问题。公共机构新建和既有停车场要配备电动汽车充电设施或预留充电设施安装条件,鼓励将单位内部充电设施对外开放。
海南省还将便利车辆通行使用环境。海口、三亚等实行限行政策的城市,要落实对新能源货车延长通行时间、扩大通行范围等差别化管理措施,鼓励对新能源轻型厢式货车及封闭式货车免于执行限行政策;鼓励公共机构停车场对新能源汽车开放,给予延长免费停车时间、减免停车费等优惠。
西藏:新能源或小排量燃油车给予补贴
日前,西藏自治区人民政府新闻办公室举行《关于贯彻落实〈扎实稳住经济的一揽子政策措施〉的实施细则》(以下简称“实施细则”)新闻发布会。研究制定了6个方面38条稳住经济政策措施的实施细则,其中包括支持汽车消费、出台购车补贴政策等。


完善促进消费政策。发放1亿元消费券,支持餐饮、家电家具、汽车、成品油、零售行业恢复发展,鼓励高原多功能烹饪炊具消费。举办“藏品网上行”活动,对通过电商平台、直播平台等渠道,举办名特优产品网上促销活动的商贸流通企业给予奖励,促进线上线下融合发展。继续对新增限额以上零售、餐饮、住宿企业给予奖励,提升企业升限入统积极性。对品牌连锁企业在我区开设品牌连锁便利店给予奖励,提升居民消费便利性。对各地(市)、行业商协会、重点商贸流通企业举办的促消费活动给予奖励或补助。

鼓励绿色环保商品消费。出台家电家具下乡和以旧换新补贴政策,对农牧民群众购买绿色智能家电环保家具给予补贴。出台汽车下乡补贴政策,对农牧民群众购买新能源车或小排量燃油车给予补贴,落实车辆购置税、车船税、增值税等税收优惠政策,促进新能源汽车和小排量燃油车消费。落实税收、土地等方面优惠政策,引入内地大型新能源汽车销售企业入驻我区,建设新能源汽车销售、充电基础设施和售后服务网络。研究推动城市公共交通公务用车电动化进程。
西安:发放1亿元汽车专用消费券
日前,西安市政府发布《西安市扎实稳住经济若干政策措施》,其中包含多条促进汽车消费政策。

具体内容为:稳定增加汽车等大宗商品消费。全面落实国家新能源汽车免征车辆购置税政策。2022年6月至9月份,发放1亿元汽车专用消费券,对居民个人在西安市注册登记的限额以上汽车销售企业购买乘用车新车并在西安市登记挂牌的,给予每辆汽车一定补助,先到先得,领完为止。
支持外贸企业开拓国际市场。对在西安注册的整车生产企业扩大出口规模的给予一定奖励。对年出口额300万元以上且实际缴纳出口信用保险费2万元以上的西安市外贸企业,按照实际缴纳保险费金额的35%给予支持,每家企业最高不超过200万元;对西安市汽车平行进口和二手车出口企业,2022年度每进、出口一辆车奖励3000元,每户最高奖励100万元。
支持工业企业投资扩能。加大对比亚迪扩产、隆基15GW电池等57个今年可竣工投产的新增产能项目的服务力度,促进项目早日达产达效。对2022年营业收入2000万元以上制造业企业的固定资产贷款,按不超过人民银行同期贷款市场报价利率(LPR)和实际贷款发放利率中较低者的50%给予贴息,每家企业最高不超过150万元。
重庆:购车给予2000元资金补助
日前,为积极稳定汽车消费,持续发挥汽车消费“顶梁柱”作用,促进重庆市消费稳步增长,决定结合重庆市实际,出台财政补助政策,鼓励汽车更新换代消费。具体如下:

一、补助适用时间、对象条件及标准方式
(一)补助适用时间,2022年3月1日0时至2022年6月30日24时期间。
(二)补助对象为同时满足以下条件的消费者。
1.自然人车主。
2.2022年3月1日0时至2022年6月30日24时期间,在重庆市内外售卖转移或报废注销了登记在本人名下6个月以上的旧乘用车,并在重庆市辖区内的汽车销售企业购买了“国六”排放标准的乘用车新车或新能源乘用车新车,且在重庆市辖区内依法履行纳税义务缴纳新购乘用车相关税收、完善新购乘用车上户手续。
3.前10000名按程序成功申报并经审查要件齐全属实。
4.售卖旧乘用车的以《二手车销售统一发票》开具时间为准,报废旧乘用车的以《报废汽车回收证明》出具时间为准,购买新乘用车的以《机动车销售统一发票》开具时间为准。
5.售卖或者报废旧乘用车的自然人车主,须与购买新乘用车的自然人车主为同一人。
(三)补助标准及补助方式。
1.符合补助条件的对象,按照申报补助材料的相关要求申报,并按程序审核通过后,每辆给予2000元市级财政资金补助,以现金形式发放到符合补助条件的对象的银行卡上。
2.每售卖转移或者报废注销1辆旧乘用车的,限补助其购买的1辆新乘用车。
二、申报补助材料
符合补助条件的对象,于2022年3月1日0时至2022年7月31日24时期间,通过市商务委公众信息网登录或扫描二维码进入网上申报系统,清晰、完整、准确提交以下材料。若逾期未申报、申报材料不齐全、申报材料不清晰的,均不予受理。申报期内成功申报名额满10000名或者申报期满截止。
(一)上传购买新乘用车的自然人车主的有效身份证正反面照片。
(二)上传购买新乘用车的《机动车销售统一发票》照片。
(三)上传购买新乘用车的《机动车行驶证》照片。
(四)售卖转移旧乘用车的自然人车主,上传《二手车销售统一发票》照片、办理转移登记后的新《机动车行驶证》照片(对确因无法提供的,需经公安机关系统核查办理转移登记属实);报废注销旧乘用车的自然人车主,上传《报废汽车回收证明》照片、《机动车注销证明书》照片。
(五)上传购买新乘用车的自然人车主的有效银行卡账号面照片。
三、申报补助程序
(一)自申报对象按期提交齐全、清晰的申报材料之日起,由市商务委会同市公安局、重庆市税务局等有关单位,在5个工作日内完成网上审核。申报对象可适时查看网上审核情况。
(二)对符合补助条件的申报对象,在网上审核通过后的5个工作日内,发放补助资金。
(三)对不符合补助条件的申报对象,由市商务委会同市公安局、重庆市税务局在网上审核时予以说明。
四、配套支持政策
(一)2022年3月1日0时至2022年6月30日24时期间,协调市内有关银行机构,对符合条件的自然人车主可提供首付2成、长达5年、低利率的分期购车服务。
(二)鼓励有条件的区县因地施策,配套出台鼓励汽车消费的相关政策。
(三)鼓励有条件的汽车生产商、经销商钜惠叠加,联动出台配套资金补贴、优惠打折等政策措施。
五、有关工作要求
(一)各区县(自治县)商务、财政、公安、税务主管部门和市级有关行业协会、有关单位,要加大对我市鼓励汽车更新换代消费政策措施的宣传贯彻力度,确保本次活动顺利开展,更好稳定和扩大汽车消费。
(二)任何单位和个人不得弄虚作假,严禁提供虚假材料,严禁骗取补助资金行为的发生,否则将追回已发放的补助资金,并依法依规予以查处。
(三)本次活动涉及的具体问题,由市商务委、市财政局、市公安局、重庆市税务局等部门按职责分工负责解释。市商务委会同市级相关部门加强事前、事中、事后监管,适时监测、汇总本次活动的执行情况。
